PLAN DE CONTINUIDAD PEDAGÓGICA – Prácticas del
Lenguaje
Prof. Cecilia Pierri
curso: 1º “C”
CLASE 10
Fecha: 13/05/2020
Alumno/a:
Tema: Clases de palabras. EL sustantivo
Continuamos trabajando con el sustantivo y su
clasificación
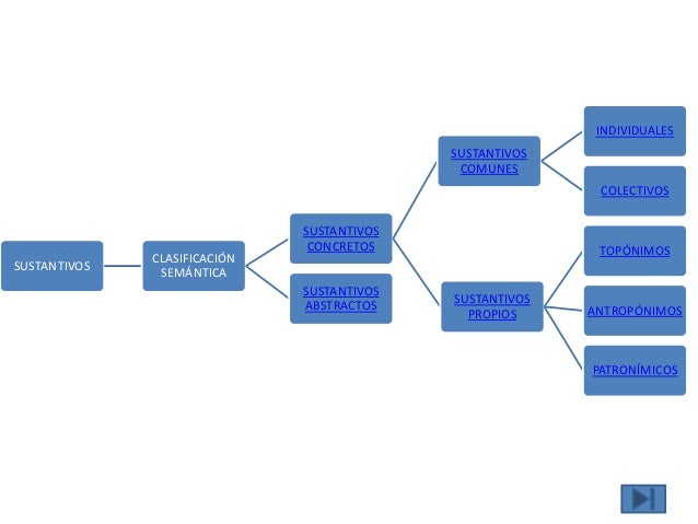
v Copiar en la carpeta el
siguiente cuadro, en el que se resume lo que vimos la clase anterior (9)

v ACLARACION: en SUSUANTVOS PROPIOS observamos
que a su vez se dividen en :
-TOPONIMOS: Nombres de lugares, por ej. Morón, Argentina, Europa
-ANTROPONIMOS: Nombres de personas o seres, ejemplo: Juan, María, etc. Y
tambien podemos identificar con una profesión u ocupación: ej Maradona:
futbolista
-PATRONIMICOS:Apellidos que derivan de nombres: Ej Fernández (de Fernando)
Además los
SUSTANTIVOS PROPIOS pueden nombrar objetos, o especies animales y/o vegetales. Ej: “Tengo un Samsung” (el sustantivo común
de Samsung: celular) – “Ahí va un Caniche” (Caniche: perro) -
Ejercitación:
1) Escribir al lado
de cada sustantivo propio, el común que le corresponda:
OBSERVA EL EJEMPLO:
-Paraná: río (río es un sustantivo común porque no especifica, en cambio
Paraná es el nombre de un río)
-Uruguay: -Roble:
-Londres: -Atlántico:
-Madagascar: -Margaritas:
-Picasso: -Motorola:
-María elena Walsh:
-Crediccop
-Messi: -Paty:
2) Escribí
(inventá) un texto breve de cinco renglones aproximadamente, que incluya al
menos 6 sustantivos del punto anterior. (subrayalos con color en el texto).
3) Clasificá
los siguentes sustantivos en Concretos o abstractos (Revisá las
definiciones de ambos que vimos la clase anterior nº 9!!!)
Lector –
computadora – computación – café – perfume – lectura- sabiduría- humano –
Estela – nubes – paz – Potus – mail – justicia – celos – Matemáticas- fiesta –
herramientas -
|
CONCRETOS
|
ABSTRACTOS
|
|
|
|
|
|
|
|
|
|
|
|
|
|
|
|
|
|
|
|
|
|
|
|
|
|
|
|
|
|
|
No hay comentarios.:
Publicar un comentario